热线电话:18612562598
联系我们

国港通(北京)数字科技有限公司

服务热线:18612562598

工作时间:

咨询邮箱:

公司地址:北京市朝阳区新城国际一期3号楼103展厅

实时资讯

你所在的位置:网站首页> 新闻资讯> 实时资讯

迈向“十五五”:从“废物处理”到“价值再造”,中国农牧废弃物治理的新方向

发布日期:2026-03-16

站在“十五五”规划开局之年回望,我国农牧废弃物治理走过了一条从末端清理到系统治理、从被动应对到主动布局的探索之路。


一、“十四五”核心成效:



过去五年,农牧废弃物治理完成了从“有没有”向“好不好”的跨越。一组数据勾勒出这场变革的深度与广度:

(一)畜禽粪污治理:

设施配套率先突破。全国585个畜牧大县完成整县推进,规模养殖场粪污处理设施配套率实现100%。


用效率稳步提升。2024年,全国畜禽粪污综合利用率达79.4%,较2020年提升4个百分点。绿色种养循环试点覆盖337个县,培育社会化服务主体5200余家,累计处理固体粪污8705万吨、液体粪污1.4亿立方米,减少化肥用量56万吨。


技术模式日趋成熟。各地探索形成“畜—沼—果(菜、茶)”“粪肥+机械深施”“沼液+水肥一体化”等60余种适配模式,为不同区域的种养循环提供了可复制的技术方案。

(二)秸秆与农膜:

秸秆综合利用稳中有进,综合利用率稳定在88%以上,肥料化、饲料化、能源化成为主流路径。


农膜治理迈出关键步伐。加厚高强度与全生物降解地膜加快推广,全国建成近6万家回收网点,2024年回收处置率达85%;农药包装废弃物回收处置率达78.9%,“白色污染”得到有效遏制。

(三)制度与技术:

政策体系日趋完善。以《“十四五”全国农业绿色发展规划》为统领,“整县推进+试点示范+补贴激励”的政策组合拳协同发力。


技术装备实现突破。好氧发酵智能装备、秸秆清洁捡拾打捆装备(含土率降至3.89%)、尾菜原位还田装备等一批关键技术装备问世,处理成本降低30%以上。


碳资产激活迎来破题。国内首个农业废弃物集中处理CCER方法学落地,年减排潜力达300万—500万吨二氧化碳当量,项目投资回收期平均缩短3—4年,为废弃物治理打开了价值变现的新通道。


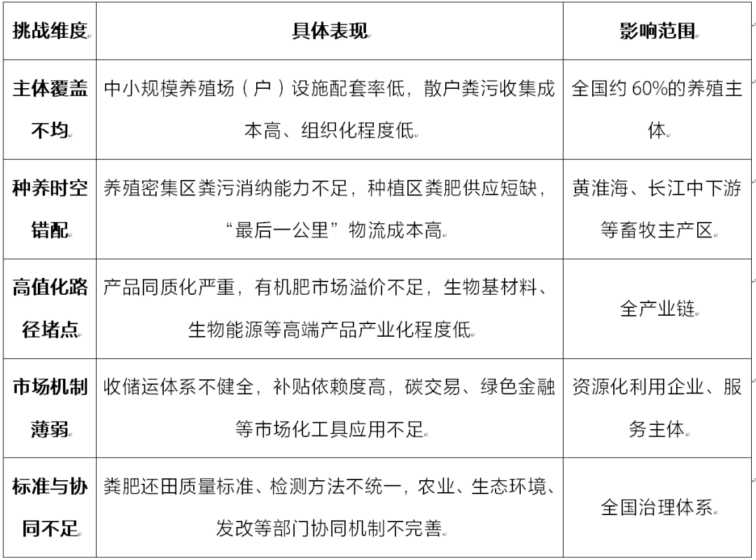
二、核心挑战



三、“十五五”新方向:


(一)目标升级:

到2030年,构建“源头减量—过程控制—末端高值利用”的全链条治理体系,核心指标如下:


  • 畜禽粪污综合利用率:≥85%
  • 秸秆综合利用率:≥90%
  • 农膜回收处置率:≥85%
  • 农药包装废弃物回收处置率:≥85%
  • 有机肥替代化肥面积占比:≥30%

(二)面对挑战

未来五年的治理工作将呈现哪些新方向?

方向一:种养循环,规划先行。未来将以县为统筹单元、乡镇为实施单元,制定全域种养循环发展规划。通过“以地定养”,根据土地承载力合理设定养殖规模,并建立县级种养循环监测系统,实时掌握粪肥供需和还田作业全过程。


方向二:技术创新,多元利用。黑龙江正推动氢烷联产、低碳能肥技术的完善推广;安徽淮北探索“秸秆+畜禽粪污”混合发酵转型,并将沼气用于冬季设施农业供暖,拓展沼液作为高效水肥的利用路径。


方向三:模式创新,多元参与。山西汾阳的“就近经营+集中式处理”模式,通过无害化处理和有机肥深加工实现还田循环。县域打包连片运营、整合多个治理项目统一运维的模式,正成为新趋势。“企业+村集体+农户”的股份合作模式也开始崭露头角,企业以技术入股,村集体以土地入股,农户投工投劳,共享治理收益。


方向四:产业延伸,价值提升。湖南提出整合畜禽粪污资源化利用、高标准农田建设等项目资金,延伸产业链条,建设现代农业大项目。内蒙古将玉米皮、秸秆加工成工艺品远销海外;四川形成了“养殖-沼气-种植-加工”的完整产业链。废弃物治理正从环保行为转变为具有经济价值的产业行为。


方向五:政策支持,金融助力。未来政策将更加精准化,重点支持规模化种养主体建设标准化设施。金融方面,将推广畜禽活体、农业设施抵押融资贷款,引导金融机构加大对“三农”领域的信贷投放。



四、数字时代的废弃物治理



在数字化转型浪潮中,废弃物治理也迎来智能化变革。智慧管理系统让粪肥还田全过程可追溯、可监管。通过互联网、大数据、人工智能等手段,种养新技术得以快速推广。


淮北市正主动研究秸秆发酵制沼气的技术路径,结合本地实际推进沼气工程转型升级。辽宁阜新等地也正探索人工智能在资源化利用中的应用,通过智能化手段提高处理效率、降低运营成本。


五、结语



“十五五”是我国经济社会发展加快绿色化、低碳化的关键阶段,也是全面推进乡村振兴的关键五年。农牧废弃物治理正从污染防控,转向资源化利用和生态价值实现的多重目标。


未来的田野上,粪污将成为滋养土地的宝贵资源,秸秆将成为能源、饲料、原料的多元载体,农膜将成为可回收再利用的工业原料。


在这场绿色变革中,每个人都是参与者,也都是受益者。我们守护的不仅是脚下的这片土地,更是子孙后代的未来。


来源:整理自网络 如有错误或侵权,请联系我们删除

编辑:陈美珊

分享到: